最佳体验请使用Chrome67及以上版本、火狐、Edge、Safari浏览器 ×

创建银行
创建开票

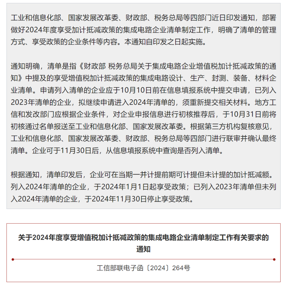
    四部门部署2024年度集成电路企业清单制定工作

    编者: 曾颖@芯闻道 阅读612 来源: 工信微报 2024/09/19 03:08:07 文章 外链 公开

    据工信部官微消息,工信部、国家发展改革委、财政部、税务总局等四部门近日印发通知,部署做好2024年度享受加计抵减政策的集成电路企业清单制定工作,明确了清单的管理方式、享受政策的企业条件等内容。根据通知,清单印发后,企业可在当期一并计提前期可计提但未计提的加计抵减额。列入2024年清单的企业,于2024年1月1日起享受政策;已列入2023年清单但未列入2024年清单的企业,于2024年11月30日停止享受政策。


    image.png


    点击查看通知全文

    声明:本网站部分内容来源于网络,版权归原权利人所有,其观点不代表本网站立场;本网站视频或图片制作权归当前商户及其作者,涉及未经授权的制作均须标记“样稿”。如内容侵犯了您相关权利,请及时联系责任编辑(行业动态)
    曾颖
    @芯闻道 ,版权号:
    成员
    • 成交数 --
    • 成交额 --
    • 应答率
    聊天 收藏 点赞
    赏
    ¥0.00¥0.00¥0.00¥0.00¥0.00
     0  0
    
    
    分享

    微信扫一扫:分享

    微信里点“+”,扫一扫二维码

    便可将本文分享至朋友圈。

        0
      验证
      二维码支付