最佳体验请使用Chrome67及以上版本、火狐、Edge、Safari浏览器 ×

创建银行
创建开票

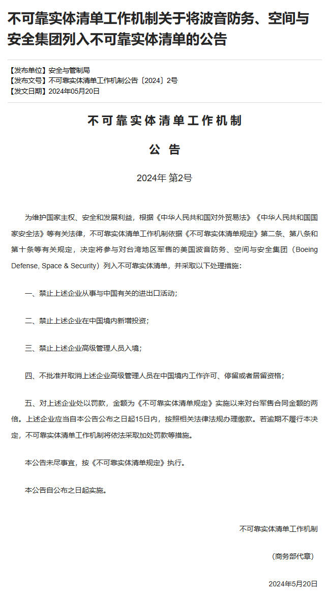
    中国将多家美企列入不可靠实体清单

    编者: 曾颖@芯闻道 阅读1282 来源: 商务部 2024/05/21 02:39:16 文章 外链 公开

    据商务部网站5月20日公布的消息,为维护国家主权、安全和发展利益,根据《中华人民共和国对外贸易法》《中华人民共和国国家安全法》等有关法律,不可靠实体清单工作机制依据《不可靠实体清单规定》第二条、第八条和第十条等有关规定,决定将参与对中国台湾地区军售的美国通用原子航空系统公司(General Atomics Aeronautical Systems)、美国通用动力陆地系统公司(General Dynamics Land Systems)列入不可靠实体清单。


    被列入不可靠实体清单的企业将被禁止从事与中国有关的进出口活动、在中国境内新增投资以及禁止企业高级管理人员入境,还将不批准并取消企业高级管理人员在中国境内工作许可、停留或者居留资格。


    此外商务部指出,2023年2月16日,不可靠实体清单工作机制将洛克希德·马丁公司(Lockheed Martin Corporation)、雷神导弹与防务公司(Raytheon Missiles & Defense)列入不可靠实体清单,并采取相关处理措施。


    商务部最新公告指出,有证据显示,美国凯普拉格斯公司(Caplugs)规避《不可靠实体清单规定》等相关规定,将自中国采购的货物转移至不可靠实体清单中企业。因此提示可能存在通过美国凯普拉格斯公司与不可靠实体清单中企业交易的风险。


    图片

    image.png


    声明:本网站部分内容来源于网络,版权归原权利人所有,其观点不代表本网站立场;本网站视频或图片制作权归当前商户及其作者,涉及未经授权的制作均须标记“样稿”。如内容侵犯了您相关权利,请及时联系责任编辑(行业动态)
    曾颖
    @芯闻道 ,版权号:
    成员
    • 成交数 --
    • 成交额 --
    • 应答率
    聊天 收藏 点赞
    赏
    ¥0.00¥0.00¥0.00¥0.00¥0.00
     0  0
    
    
    分享

    微信扫一扫:分享

    微信里点“+”,扫一扫二维码

    便可将本文分享至朋友圈。

        0
      验证
      二维码支付