最佳体验请使用Chrome67及以上版本、火狐、Edge、Safari浏览器 ×

创建银行
创建开票

    汽车巨头宣布减产!

    编者: 曾颖@芯闻道 阅读841 来源: 半导体行业圈 2023/11/08 02:30:29 文章 外链 公开

    11月7日消息,针对“未来 3 个月将继续减产”的消息,一汽丰田近日进行了回应。

     

    据悉,一汽丰田内部人士表示,“这个事情是根据目前市场竞争环境的顺势而为的行为。一方面,我们正视经销商在资金、库存、收益等方面存在的切实压力,努力年底确保销售质量,另一方面在稳住今年销量和合理利润的基础上,也能为明年的销量上扬调整好姿态。”


    对方还表示,“绝对库存倒是不高,1.1 个月左右,历史上库存最高的时期(2014-2015 年)曾经到过 2.7 个月,但是市场价格下探太严重,销售端尽量减少经销商库存车资金成本,缓解经销商收益压力。”


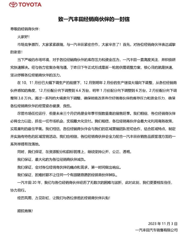
    据此前报道,昨日有多名博主晒出一汽丰田“致经销商伙伴的一封信”,信中提到一汽丰田将继续大幅向下调整从今年 12 月到明年 2 月之间的生产计划。


    image.png


    一汽丰田在信中表示,在 10 月、11 月份已大幅下调生产的前提下,将 12 月份配分向下调整到 6.6 万台,明年 1 月份下调至 6 万台,2 月份(IT之家注:明年春节为 2 月 10 日)调整到 3.8 万台。据称,此举是为了“确保彻底改善经销商伙伴的库存压力和资金压力,确保经销商拥有健康、良性的经营姿态”。


    声明:本网站部分内容来源于网络,版权归原权利人所有,其观点不代表本网站立场;本网站视频或图片制作权归当前商户及其作者,涉及未经授权的制作均须标记“样稿”。如内容侵犯了您相关权利,请及时联系责任编辑(芯闻道)
    李明骏
    @芯之元 ,版权号:
    成员
    • 成交数 --
    • 成交额 --
    • 应答率
    聊天 收藏 点赞
    赏
    ¥0.00¥0.00¥0.00¥0.00¥0.00
     0  0
    
    
    分享

    微信扫一扫:分享

    微信里点“+”,扫一扫二维码

    便可将本文分享至朋友圈。

        0
      验证
      二维码支付