最佳体验请使用Chrome67及以上版本、火狐、Edge、Safari浏览器 ×

创建银行
创建开票

    电子元器件销售行情分析与预判 | 2023年3月

    编者: 编辑@芯闻道 阅读893 来源: 芯八哥 2023/04/07 02:42:11 文章 外链 公开

    image.png

     

    image.png 

     

    3月宏观经济

     

    1、全球制造业趋稳回升,波动性加大

    3月,全球经济有所回调,但除中国外,包括美国、欧盟及日本等主要经济体仍处低位。普遍性通胀对经济的影响加剧,趋稳态势仍待观察。


    image.png 

    3月全球主要经济体制造业PMI

    资料来源:国家统计局

     

    2、电子信息制造业下滑明显,持续走低

    1-2月,电子信息制造业生产规模同比小幅收缩,出口呈下降态势,企业效益下滑明显,投资保持较快增长。

     

    image.png 

    2022年2月电子信息制造业运行情况

    资料来源:工信部、芯八哥整理

     

    3、半导体销售大幅下挫,指数回调

    2023年1月,根据最新调整数据,全球半导体行业销售同比下降18.5%,中国市场同比下跌31.6%。半导体行业已进入了周期性衰退。

     

    image.png 

     

    从资本市场指数来看,3月费城半导体指数(SOX)上涨9.3%,中国半导体(SW)行业指数回调6.04%。受供应链回暖影响,市场信心短暂回升。

     

    image.png 

    3月费城及申万半导体指数走势

    资料来源:Wind

     

    3月芯片交期趋势

     

    1、整体芯片交期趋势

    3月,全球芯片交货周期从2022年5月高点持续滑落,累计缩短交期超过一个月,种种迹象表明,持续两年多的缺芯危机有望结束。

     

    image.png 

    3月芯片交期趋势

    资料来源:Susquehanna Financial Group

     

    2、重点芯片供应商交期一览

    从最新Q1各供应商看,博通、三星、SK海力士等消费料厂商库存处于高位,Microchip、ST和NXP等应用广泛的厂商交期下降明显,Infineon及安森美等厂商整体交期趋稳。细分品类方面,多数车规级芯片交期改善,消费类产品随着库存去化行情有回转态势。

     

    image.png 

    资料来源:富昌电子、芯八哥整理

     

    3月订单及库存情况

     

    从企业订单及实际库存情况看,消费类厂商订单和库存有所回调,价格有所松动;车规料供给和价格趋于稳定。

     

    image.png 

    注:高>较高>一般/稳定>较低>低>无

    资料来源:芯八哥整理

     

    3月半导体供应链

     

    消费料库存去化改善,在传统汽车库存去化下,车规料产品有明显好转,行业景气度回转虽缓但稳。

     

    1、半导体上游厂商

     

    (1)硅晶圆/设备

    3月,设备需求一定跌幅,关注荷兰将加码限制影响;受代工需求影响,硅晶圆恐面临新的震荡调整。

     

    image.png 

    资料来源:芯八哥整理

     

    (2)原厂

    3月,主要厂商已过库存调整高峰期,景气度有所回转,重点扩产车规级应用。

     

    image.png 

    资料来源:芯八哥整理

     

    (3)晶圆代工

    3月,车规料号也面临砍单与降价压力,成熟制程最高降价20%,代工侧已成为新的暴风圈。

     

    image.png 

    资料来源:芯八哥整理

     

    (4)封装测试

    3月,受上游减产及下游去库存影响,行业仍处于下行阶段。

     

    image.png 

    资料来源:芯八哥整理

     

    2、分销商

    3月,分销商库存呈现下降走势,大多数产品类别的货期显著缩短。

     

    image.png 

    资料来源:芯八哥整理

     

    3、系统集成

    3月,工控需求维持稳定;传统汽车降价去化加速;消费电子需求有所分化。

     

    image.png 

    资料来源:芯八哥整理

     

    4、终端应用

     

    (1)消费电子

    审慎评估消费电子复苏,预计2023年全球智能手机、PC和平板出货量分别下降1%、11.2%。

     

    image.png 

    image.png 

    资料来源:芯八哥整理

     

    (2)新能源汽车

    锂电上游碳酸锂价格逼近成本线,叠加2023年新能源汽车继续免征车辆购置税政策,行业景气度看好。

     

    image.png 

    资料来源:芯八哥整理

     

    (3)工控

    3月,工控自动化行业随着下游需求释放同步回暖,需求呈现稳定上升态势。

     

    image.png 

    资料来源:芯八哥整理

     

    (4)光伏

    3月,海外光伏应用市场保持较高需求,以德国为代表的欧洲市场求呈现加速态势。

     

    image.png 

    资料来源:芯八哥整理

     

    (5)储能

    预测2023年储能装机规模100GWh,与2022年相比市场规模翻倍,增速远高于光伏市场。

     

    image.png 

    资料来源:芯八哥整理

     

    (6)服务器

    3月,行业增速低于预期,包括亚马逊、Meta、Google、微软都将下调采购量。

     

    image.png 

    资料来源:芯八哥整理

     

    (7)通信

    6G技术研发将全面推进,未来三到五年将是关键技术突破窗口期。

     

    image.png 

     

    分销与采购机遇及风险

     

    1、机遇

     

    (1)更上层楼,2026年智能家居设备规模或超2790亿

    随着技术变革+政策扶持+产业升级下,预计2026年全球智能家居设备市场规模将超2790亿美元。中国已成为全球最大的智能家居生产国,年出货量约2.2亿台,占据全球50%~60%的智能家居市场份额。细分品类看,安全监控和智能照明将成为引领智能家居市场发展重点品类。重点关注厂商包括苹果、三星、华为及小米等。

     

    (2)风生水起,2023年全球折叠手机出货量或达1900万台

    据不完全统计,2023年包括三星、华为等多个品牌将会有37款可折叠手机上线,预估全年全球可折叠智能手机的出货量将达到1900万台,折叠面板出货量将超过2200万片,产量超过2000万台。重点关注面板及芯片厂商三星、京东方、天马及Magna、集创北方等。

     

    (3)如火如荼,2023年SiC功率器件将突破22亿

    据统计,2022年,SiC功率器件主要应用在电动汽车及新能源等领域,市场规模分别为10.9、2.1亿美元,占比约67.4%和13.1%。2023年,随着ST、安森美、英飞凌及比亚迪半导体等在汽车、新能源领域项目明朗化,将推动整体SiC功率元件市场规模达22.8亿美元,同比增长41.4%。重点关注ST、安森美、英飞凌及比亚迪半导体等国内外头部模块厂商进展。

     

    (4)初露曙光,手机HD版本TDDI芯片价格上涨10%

    3月初以来,主流手机市场的HD画质TDDI芯片报价已上涨一成,这是IC设计厂历经2022年下半年以来库存调整后的首见报价调涨。据悉,HD版本TDDI供不应求应会延续至4月,等5月产能供应恢复正常,价格可能回复正常。重点关注敦泰、联咏、奇景光电和韦尔等厂商。

     

    2、风险

     

    (1)市场低迷,2月智能手机OEM继续进行库存调整

    2月,全球智能手机出货量(批发)和销量(零售)分别同比下降11%和5%。尽管数字有所下降,但智能手机市场从1月开始有所改善。2月行业总库存差额/变化仍为负,表明2月主要OEM仍处于库存调整状态。具体企业方面,三星、小米、荣耀及OV存在一定的库存优化空间,谨慎关注其供应链变化风险。

     

    (2)砍单杀价,关注车企芯片供应链新变化

    近期,国内市场有超过40个汽车品牌、100款左右车型启动降价促销,车企降价抢市影响到车用芯片产业,对供应链砍单与杀价态势更趋白热化。此外,由于传统汽车开始削减订单,电源管理IC、MOSFET、MCU等原本火热的车规级产品开始面临价格调整风险。

     

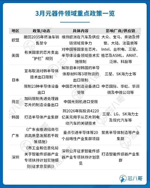
    3、政策趋势

     

    本月,谨慎关注地缘z治冲突对芯片产业供应链影响;新能源汽车供应链成为各国关注焦点。

     

    image.png 

    资料来源:芯八哥整理

     

     

    小结

     

    3月,从需求侧看,以消费类为代表的终端需求处于去库存的最后阶段,行业库存调整高峰已过,客户库存已正常化;供给侧方面,主要厂商已进行供给调整,分销商库存也急剧下降,预计Q2开启复苏。综上,虽然整体数据仍较悲观,但相对2022Q4已有好转迹象。

    声明:本网站部分内容来源于网络,版权归原权利人所有,其观点不代表本网站立场;本网站视频或图片制作权归当前商户及其作者,涉及未经授权的制作均须标记“样稿”。如内容侵犯了您相关权利,请及时联系责任编辑(市场分析)
    武花静
    @芯闻道 ,版权号:
    成员
    • 成交数 --
    • 成交额 --
    • 应答率
    聊天 收藏 点赞
    赏
    ¥0.00¥0.00¥0.00¥0.00¥0.00
     0  0
    
    
    分享

    微信扫一扫:分享

    微信里点“+”,扫一扫二维码

    便可将本文分享至朋友圈。

        0
      验证
      二维码支付